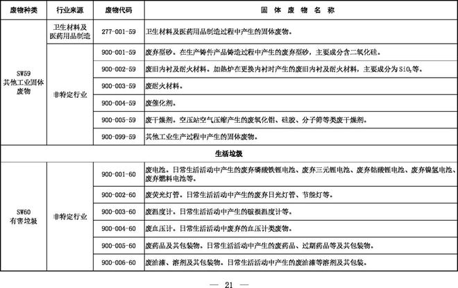
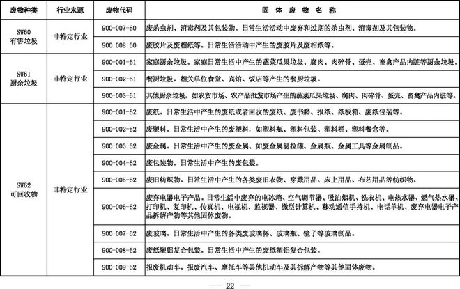
《固體廢物分類目錄(征求意見稿)》
類別:環保熱點 作者:畫明環境發布時間:2022-06-27 22:36:41 瀏覽人次:6.2 W
為貫徹落實《中華人民共和國固體廢物污染環境防治法》,更好支撐固體廢物的規范化、精細化、信息化管理,生態環境部組織編制了《固體廢物分類目錄(征求意見稿)》。
關于征求《固體廢物分類目錄(征求意見稿)》意見的函
為貫徹落實《中華人民共和國固體廢物污染環境防治法》,更好支撐固體廢物的規范化、精細化、信息化管理,我部組織編制了《固體廢物分類目錄(征求意見稿)》。現公開征求意見,征求意見稿及其編制說明可登錄我部網站(http://www.mee.gov.cn)“意見征集”欄目檢索查閱。
各機關團體、企事業單位和個人均可提出意見和建議,有關意見建議請書面反饋我部,電子文檔請同時發送至聯系人郵箱。征求意見截止時間為2022年7月20日。
聯系人:生態環境部固體廢物與化學品司李燚佩
通信地址:北京市東城區東長安街12號
郵政編碼:100006
電話:(010)65645746
傳真:(010)65645745
郵箱:swmd@mee.gov.cn
附件:1.固體廢物分類目錄(征求意見稿)
2.《固體廢物分類目錄(征求意見稿)》編制說明
生態環境部辦公廳
2022年6月23日
征求意見稿如下↓↓↓

























來源 | 生態環境部
企業新聞
- 違禁產品銷毀公司的安全銷毀措施研究
- 退市產品銷毀公司的合規銷毀流程指南
- 積壓產品銷毀公司的資源化利用途徑
- 庫存產品銷毀公司的積壓清理策略探討
- 瑕疵產品銷毀公司的銷毀處理方案優化
- 召回產品銷毀公司的規范處理流程設計
- 過期產品銷毀公司的及時銷毀機制研究
- 不合格產品銷毀公司的質量把控措施
- 種子產品銷毀公司的銷毀處理流程規范
- 動物飼料銷毀公司的環保處理方案探討
- 寵物食品銷毀公司的無害化處理技術應用
- 特殊醫學食品銷毀公司的安全銷毀標準
- 保健食品銷毀公司的合規銷毀流程指南
- 方便食品銷毀公司的環保處理方案設計
- 罐頭食品銷毀公司的安全銷毀技術研究
- 烘焙食品銷毀公司的銷毀處理流程優化
- 乳制品銷毀公司的化解除害技術探討
- 肉制品銷毀公司的無害化處理方案研究
- 水產品銷毀公司的環保處理技術應用
- 農產品銷毀公司的資源化利用途徑探索





